本学期申请博士生开题报告和中期检查的同学如下:
在5月11日发布的“ 包子漫画
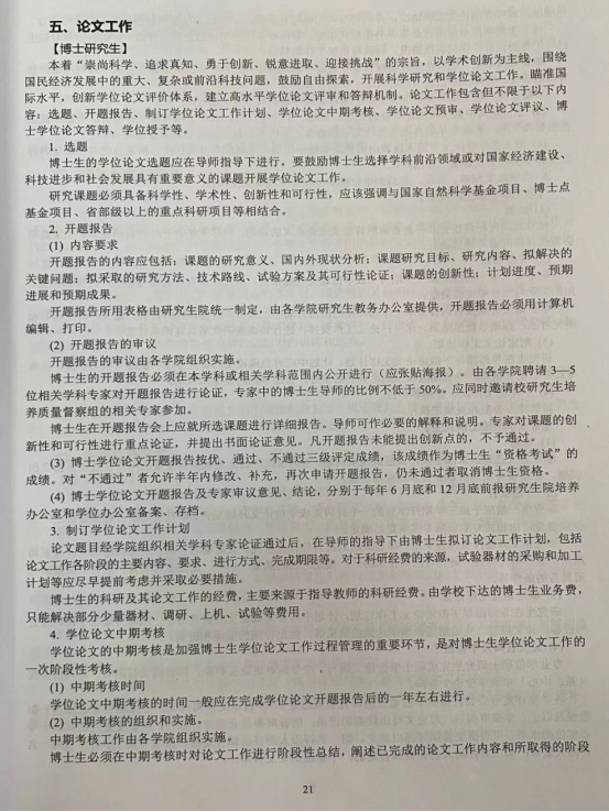
2020-2021学年第二学期博士研究生开题及中期检查通知”中已将《西南交通大学研究生培养方案总则》(2017年7月修订)中关于博士研究生论文工作的要求列出,现将《西南交通大学研究生培养方案总则》中“论文工作”这一部分截图如下,请同学们在准备充分的情况下,申请开题报告或者中期检查,“不通过”者皆按照学校文件办理。
本次开题报告和中期检查时间拟定6月10日进行,具体的时间、地点稍后通知,请同学们做好准备。


包子漫画
2021年6月4日